400-123-4657
联系我们/CONTACT US
地址:广东省广州市天河区88号
电话:400-123-4657
传真:+86-123-4567
易游体育APP您当前的位置: 首页 > 易游体育官网 > 易游体育APP

易游娱乐- 易游体育官网- 体育APP中国社区嵌入式养老:发展现状、现实困境与运营对策(深度解读)

更新时间:2025-10-06

  易游体育,易游娱乐,易游体育官网,易游,易游体育官网,易游体育网址,易游体育网站,易游体育入口,易游体育注册,易游体育下载,易游体育app,易游app,易游官方网站研学推荐:11月5-13 日韩农康旅标杆项目研学考察(详细行程安排见文章结尾)

  本文将当前社区嵌入式养老界定为“通过下沉与整合各类服务资源,在社区内打造集居家、社区、机构服务为一体的养老综合体,以实现在家中或家门口就近就便享受优质养老服务的一种新型养老模式”。

  需要说明的是,尽管社区嵌入式养老带有“社区”二字,但我们并不能将它直接与传统意义上的社区养老或社区居家养老画上等号,社区嵌入式养老中的“社区”兼具养老服务供给主体与养老服务使用场所两层含义,而社区嵌入式养老则是社区养老与社区居家养老中优质内容的集合。

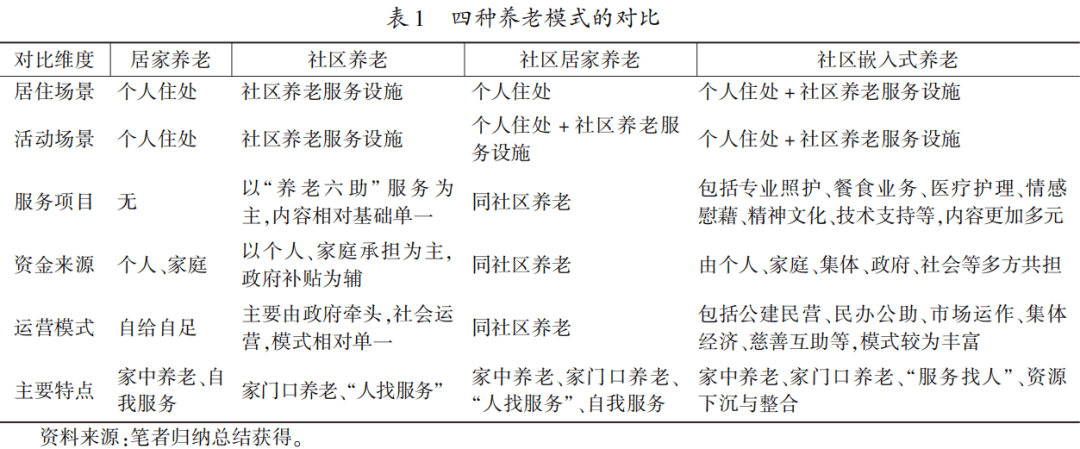
  为进一步区分几种养老模式间的异同,本文也分别从居住场景、活动场景、服务项目等维度对居家养老、社区养老、社区居家养老与社区嵌入式养老进行了对比,并绘制了养老模式的概念范畴图,详请见表1和图1。

  结合上述分析框架,本文将重点围绕社区嵌入式养老中的需求嵌入、资源嵌入、主体嵌入和理念嵌入维度,对社区嵌入式养老中的服务项目、服务设施与运营模式进行系统梳理,以期更好地呈现出当前中国社区嵌入式养老的发展全貌。

  社区嵌入式养老的服务项目较为宽泛。当前,国内学者在相关研究中普遍更加关注社区嵌入式养老的照料与护理属性,但事实上,社区嵌入式养老的服务项目却远不止于此。

  在梳理部分先行地区发布的相关政策文件的基础上,结合近年来的调研发现,本文将社区嵌入式养老的服务项目大致归纳为专业照护、餐食业务、医疗护理、情感慰藉、精神文化、技术支持及其他服务等板块,其中每一板块具体又包括了不同的服务项目,详见表3。

  第一,专业照护板块是社区嵌入式养老的核心主体。这类服务着重回应了传统养老模式中“在哪养”“谁来养”及“怎么养”的问题,由于该板块中的各服务项目(尤其是日间照护与长短托照护)具有较强的集成与嵌套属性,因此有学者曾一度将这类服务直接与社区嵌入式养老画上等号,然而伴随着相关服务内涵的丰富与嵌入形式的多样化发展,两者间的关系得以进一步厘清。

  第二,餐食业务与医疗护理两个板块是社区嵌入式养老的基础构成。这些服务着重满足了社区内老年人吃饭及就医两大需求,对应着马斯洛需求层次中最为基础的生理需要与安全需要,因此相关服务的需求总量较大、迫切程度也更高,如今餐食业务与医疗护理已成为社区嵌入式养老服务建设中关键的托底保障板块。

  第三,情感慰藉、精神文化、技术支持及其他服务等板块是社区嵌入式养老的重要补充。这些服务可以更好地满足社区内老年人多层次、个性化的物质与精神需求,提高他们的生活品质,对应着马斯洛需求层次中进阶性的社交、尊重及自我实现等需要。但受限于不同地区间社区基础条件及发育程度上的差异,这几个板块中的服务项目推广度普遍更低,不同地区间的发展差距也相对更大。

  居家、社区与机构设施是社会化养老服务资源下沉基层的重要空间载体。结合不同服务设施的安置地点、职能定位及服务周期,本文将社区嵌入式养老服务设施具体划分为居家入户式、社区日间式与机构入住式三大类,分类详情及各类型所对应的主要服务设施详见图2。

  第一,居家入户设施。主要面向长期在家养老的老年群体,代表设施主要为各类型的家居适老化设计,如安全扶手、防滑地面、室内感应灯、老年坐卧具、老年智能家居、监控呼叫系统等,这些家居适老化设施能够有效降低老年人居家活动的难度,其中部分智能化装置更是兼具风险预警、紧急求助等联网功能。多形式、多场景、多功能的入户设施协同配合、相互补充,从而为老年人营造出一个安全、便捷且舒适的居家养老环境。

  第二,社区日间设施。具体包括日间活动型与日间照料型两类,前者主要面向活动能力完好、身体相对健康的老年群体,从功能的集成性上来看,又可将这类设施划分为单一型(如社区长者食堂等)与复合型(如综合为老服务中心、社区生活驿站等)两种,相关设施广泛涵盖了餐饮、社交、文娱、体育、教育等一系列功能,可以较好地满足社区内老年人多层次的养老需求,提高他们的生活品质;后者的代表设施为提供日托服务的社区日间照料中心。

  第三,机构入住设施。具体包括短期入住型与长期入住型两类,前者的代表设施为社区长者照护之家,这类设施会为有需要的老年人及家庭(如家中临时无人照护、因病需短期康复等情形)提供短期内的全托服务,为了让社区内更多的老年人得到照护,短期入住型设施通常对老年人的入住周期加以限制;后者的代表设施为社区养老服务中心等机构,除此之外,也有学者在研究中将近年来逐渐兴起的养老社区同样归纳至这类设施的范畴当中。

  当前国内学者主要从两种视角出发对社区嵌入式养老的运营模式进行分类,一是以地理区域的整体特点进行划分,如上海模式、北京模式、重庆模式、合肥模式、石家庄模式等;二是以具体的服务表现形式进行划分,如“党建+养老”模式、“物业+养老”模式、养老驿站模式等。

  与传统的机构养老相似,社区嵌入式养老发展既要依靠政府,但同样离不开广泛的社会参与主体,不同主体间各司其职、彼此嵌入,进而诞生了丰富多样的运营模式。基于此,本文围绕养老服务供给过程中所涉及的投资运营主体性质,总结出公建民营、民办公助等五种社区嵌入式养老的主要运营模式,详见表4。

  总的来看,当前社区嵌入式养老的五种运营模式特点鲜明、各有优劣。其中公建民营模式在全国范围内的普及率最高,且在北京、上海等经济发达省市占据着绝对地位,是当前社区嵌入式养老中最为典型的运营模式。在公建民营模式下,政府与市场、社会组织及个人间的公私合作形式更加多样、服务运营主体门槛也相对宽松,这使得该运营模式具备了良好的现实操作性与地区适用性。

  除此之外,公建民营模式也能够在最大限度上盘活社会养老服务资源、推动优质服务下沉基层,从而更好地实现社区嵌入式养老的基本功能定位———让更多老年人就近就便享受到优质普惠的养老服务。

  相较之下,民办公助模式更多分布于地方财政水平有限的省市地区,该模式下社区嵌入式养老服务设施的建设资金主要由民间主体自筹,地方政府仅需给予一定的场地与资金帮扶,因此这一模式有助于进一步减少地方的财政支出压力;市场运作、集体经济与慈善互助三种运营模式更为小众,其中市场运作模式主要面向具备一定经济基础且注重生活品质的老年群体,集体经济模式主要分布于村集体经济较为发达的地区,而慈善互助模式则主要分布于农村及其他欠发达地区。

  尽管当前部分省市地区的社区嵌入式养老已取得了一定成果,但仍处于经验探索阶段,中国的社区嵌入式养老在实践过程中仍面临着来自需求嵌入、资源嵌入、主体嵌入与理念嵌入上的多方面挑战,值得我们进行更加深入的思考。

  一方面,社区嵌入式养老服务的供需关系存在总量性失衡,受传统孝道观念的影响,仍有很多老年人不愿意走进任何具有社会养老属性的场所或设施,也不愿意接受非家人提供的社会化养老服务。除此之外,也有一部分老年人由于对社区嵌入式养老的了解相对较少,他们对于这类养老服务设施及服务更多持拒绝接触或谨慎观望的态度,这同样抑制了老年人的相关养老需求。

  另一方面,社区嵌入式养老服务的供需关系存在结构性失衡,具体表现为两个方面:一是服务项目上的供需错配,如调研发现很多社区每天会为老年人安排不同的学习课程与文娱活动,然而这些日程安排的实际效果却不尽如人意,且经常会出现时而“人满为患”、时而“无人问津”的两极分化问题。

  显然,这是服务方不能精准地把握老年人需求、难以灵活地调整服务供给策略所导致的,这种流于形式、内容刻板的服务供给模式造成养老服务资源的浪费。二是不同地区间的供需错配,这集中表现在地理空间上部分地区的社区嵌入式养老服务设施网点布局与其区域内老年人口的规模、密度配比不协调。

  总的来看,供需关系的双重失衡透视出当前社区嵌入式养老发展过程中需求链接机制的缺失与不足,尽管不少地区都已搭建了数字化的养老信息服务平台,但调研过程中却发现大多数的平台华而不实,基础数据缺失、信息更新滞后、信息精度不足、系统网络延迟等使得“服务找人”难上加难。

  以人才资源为例,当前中国的养老服务业属于劳动密集型,受基层岗位工作压力较大、待遇水平不高、社会认可度低、发展空间有限等现实因素影响,社区嵌入式养老发展正面临着严重的人员危机,集中表现在三个方面:

  一是结构失衡,服务队伍呈现出大龄化特征,从业人员年龄在50岁以上已成为常态,且鲜有年轻的一线人员加入,发展活力明显不足,此外,服务队伍男女比例严重失调,男性从事相关工作的意愿普遍较弱;

  二是资质不足,从业人员普遍存在受教育程度偏低、专业知识技能匮乏等问题,在一些农村及欠发达地区,部分从业人员未接受专业培训、不具备相关资质仍可直接上岗,这可能会对养老服务的质量造成影响,留下服务隐患;

  三是流动性高,调研过程中发现,由于工作属性相近,不少从业人员在机构工作一段时间后会选择跳槽到更加省心、压力更小的家政服务领域,因此机构需要频繁招聘员工并重新培训,这种高频的人员更替不仅会增加养老服务成本,同时也会对服务质量造成影响,不利于社区嵌入式养老的长期稳定发展。

  除一线人员以外,社区嵌入式养老发展同样依赖专业化的管理,然而运营方的行业背景、资源基础、理念导向及专业水平等均存在着较大的差异,因此各地所提供的社区嵌入式养老服务品质可能存在着较大的差异,相关养老服务的评估体系建设与标准化管理任重而道远。

  当前社区嵌入式养老的运营模式丰富多样,在实践过程中不同模式的参与主体亦呈现出多元化的特征,因此在涉及多方主体利益及权责分配的各环节中,难免会出现一系列的协同问题:

  第一,社区嵌入式养老服务设施的建设会在一定程度上挤占社区的公共土地资源,设施的装修改造及后续运营亦可能会对社区居民产生负面影响(噪声污染、外人入住等),这会诱发住户的抵触情绪与行为,产生邻避效应;

  第二,在社区嵌入式养老服务设施的建设及运营过程中,民间主体会面临着严格的资质审查,其中以消防审查最为突出,复杂的审查手续、漫长的审查周期及严格的审查指标都会大大增加设施运营的成本与压力,这对于一些“草根”运营方并不友好;

  第三,对于公建民营、民办公助等公私合作类运营模式而言,依据不同的合同类型,社区嵌入式养老服务设施的管理权与运营权、所有权与使用权均可能出现不同程度上的分离,这会造成行动逻辑上的背离、公私主体间的博弈及运营导向上的偏差。

  除此之外,这些问题同样也反映出社区嵌入式养老发展过程中所面临的资金与土地掣肘,其中前者集中表现在财政补贴难以按时足额发放、小微机构资金有限抗风险能力不足等方面,后者集中表现在社区内可利用土地资源有限、设施建设用地审批困难等方面。

  中国的社区嵌入式养老诞生于经济实力雄厚、城镇化水平极高的上海市,在对这一养老模式的长期探索与实践过程中,上海已经积累了较为丰富的经验,然而这些经验与范式是否同样适合其他的地区呢,答案显然是否定的。

  中国幅员辽阔,不同地区间的自然地理特征、经济发展水平、人口基本构成、地方文化观念等均存在着极大的差异,因此很难在全国范围内推行标准化的养老模式,这集中表现在:

  一是发达地区与落后地区间的差异。发展社区嵌入式养老需要土地、人力、技术等资源投入,而这些投入最终都要依赖大量的资金支持,养老服务业具有前期投入高、回报周期长的特殊属性,这使得那些经济水平落后、财政收入有限的地区发展这一养老模式难上加难。

  二是城市地区与农村地区间的差异。不同于城市,农村发展社区嵌入式养老的各方面基础均相对薄弱,可供整合的社会资源也极其有限,大多数的农村社区需要更多的支持来发展这一养老模式。除此之外,受浓厚的孝道观念影响,农村老年人对于社会养老的接受度也会低于城市老年人。

  三是平原地区与山区间的差异。相较于平原地区,山区的地势更为复杂、交通更加闭塞且居民分布分散,这里的社区早已不再是“平原思维”认知下的社区,社区嵌入式养老山区推广将面临着更大的成本问题及一系列资源分配的公平性问题。

  2023年3月,李强总理在海南调研时指出“居家养老是我国最主要的养老形式,要围绕老年人的所盼所愿,积极探索社区嵌入式养老服务,解决好老年人吃饭、就医等需求”。同年5月,在中央、国务院印发的《关于推进基本养老服务体系建设的意见》中,落实国家基本养老服务清单被列为未来一段时间国家养老工作的重点。

  社区作为居民生活与社会治理的基本单元,是实现养老服务资源下沉基层、推动基本养老服务全面落实的“最后一公里”,本文认为中国养老服务发展的重要基础就是社区嵌入式养老,这种嵌入既是地理空间上的嵌入,同时也是现实需求、设施资源、多元主体与价值理念上的全方位嵌入。社区嵌入式养老不仅是实现全体老年人享有基本养老服务目标的必由之路,更是未来中国现代化养老模式发展的重点方向与必然趋势。

  对此,政府、社区、企业及社会组织等应进一步明晰各自的主体职责定位,结合地区特点,依托有利资源,合力推动社区嵌入式养老实现高质量发展,具体而言:

  首先,对于地方政府而言,应努力尝试转变传统的治理观念与治理方式,鼓励更多市场与社会主体参与到养老服务供给的行列当中。与此同时,也应清楚地认识到自身在发展养老事业过程中所肩负的主体责任,推广社区嵌入式养老离不开政府的政策支持与宣传引导,运营社区嵌入式养老离不开政府的统筹协调与监督管理。

  其次,对于基层社区而言,应时刻履行为居民群众服务的宗旨,不断健全社区内部的管理服务体制,结合社区内老年人的养老需求,主动链接各类养老服务资源,增强基层社区的公共服务能力。

  最后,对于企业及社会组织而言,应规范服务导向、妥善管理运营,养老服务业本身具备一定的公益属性,因此无论是公私合作还是市场化经营,运营方都应秉持经济效益与社会效益相统一的原则,与政府发展社区嵌入式养老的初衷同向发力。

  那么,我们又该通过哪些具体的途径或手段来实现社区嵌入式养老的高质量发展目标呢?结合上文所提及的多维度嵌入问题,在此提出以下四点建议:

  第一,加强信息平台建设,优化服务供给结构。搭建与维护养老服务信息平台是为了更加及时、全面、精准地把握社区内老年人的真实养老服务需求,因此要以长远的眼光、务实的态度来加强信息平台建设,努力在硬件设施、数据收集、信息处理等方面上做好“基本功”,真正把社区内的养老服务需求链接机制做实、做细、做久。在此基础上,服务供应方也应结合自己所掌握的现实养老服务需求情况,有针对性地进行社会资源整合,适时增减相关养老服务项目,以实现社区嵌入式养老服务供给结构的进一步优化。

  第二,改善一线从业环境,完善人才队伍建设。一方面,要在确保工作内容及强度大体不变的前提下,逐步改善一线人员的薪酬福利水平,关注基层职工的身心健康状态,通过营造良好舒适的工作环境,来实现减少一线人员流动、激发员工从业热情的双重目标;另一方面,政府及社会运营方应逐步深化与地方职业高中、高校、科研院所等单位部门的合作,通过成立专业实习点、建设实践教学基地、签署定向就业协议等方式,积极探索从“人才培养”到“人才输送”的产教融合机制,优化养老服务人才队伍结构。

  第三,兼顾多方主体需求,细化落实扶持政策。优质养老服务资源下沉需要依赖政府的统筹、社区的支持、社会的参与及群众的认可,因此在发展社区嵌入式养老的过程中,应充分听取多方主体诉求、兼顾公私部门权益,积极探索共商共建共享的合作机制,打通多主体协同过程中的信息壁垒,从而更好地消除设施建设运营、养老服务供给等环节中的制度性障碍。除此之外,地方政府也应结合实际情况,细化落实社区嵌入式养老的相关扶持政策,如简化审批流程、给予税费优惠、扩充活动经费、协助链接资源等,确保政府方面的相关资金能够按时、足额发放。

  第四,依托地方资源条件,探索更多嵌入模式。社区嵌入式养老没有既定的范式,盲目照搬上海、北京等地的发展模式,用“城市思维”去发展农村、用“平原思维”去考察山区,最后的结果大概率是“水土不服”,事实上,发展社区嵌入式养老最主要的是把握内核、扎根本土、因地制宜,地方要充分利用好自己的优势资源条件(如土地、资金、人才、市场、文化等),重视资源的下沉与整合,从而探索符合地方现实情况的嵌入式养老发展路径,如大同市农村社区依托村集体经济自主建设颐养之家、延川县慈善协会多方募集善款在全县兴建幸福家园等。

  龙仁银发老龄社区——韩国标杆性适老化住宅项目,韩国首个分户型高端银发公寓

  善村康养疗愈度假村——韩国最知名康养度假项目,韩国首个专注于健康老龄化的疗愈中心

  WELLNOW疗养中心——韩国标杆性社区健康管理和预防医学中心,连续五年荣获市民最喜爱疗养品牌的日托型养老服务机构

  MOKUMOKU牧场——日本排名第一的“亲子牧场”, 日本最成功的的6次产业项目,从零到一打造完整农旅产业链

  医诚会国际综合医院——日本最先进的医疗/康复医疗综合医院,尤其擅长癌症治疗/癌症筛查/精密体检/微创医疗

  有马温泉康养小镇——日本三大古泉康养小镇之一,以温泉为核心的打造特色观光小镇,学习温泉康养项目打造经验

  1.全链条升级:从品种优化、有机栽培的一次产业,到多元加工的二次产业,再到农旅融合的三次产业,实现洋葱产业全链条覆盖与价值提升

  2.高附加值挖掘:通过开发加工食品、特色调味品,结合农园观光、主题餐饮等,将洋葱附加值提升,显著增加农民收入

  3.品牌与市场拓展:依托 GI 认证强化品牌,借洋葱节、联名商品及电商直销,扩大市场影响力,减少中间环节保障收益

  4.社会效益显著:创造就业吸引年轻人返乡,推动地区从单一农业区转型为综合体验型旅游目的地。

  1.生态修复与设计融合:原址挖山遗迹,以 “自然复活” 理念打造绿色空间

  大阪彩之乡康养综合社区——日本最具代表性的CCRC综合养老社区,学习日本养老护理中心的运营及日常护理模式

【返回列表页】

易游娱乐

易游娱乐- 易游体育官网- 易游体育APP易游体育,易游娱乐,易游体育官网,易游,易游体育官网,易游体育网址,易游体育网站,易游体育入口,易游体育注册,易游体育下载,易游体育app,易游app,易游官方网站易游体育官方网站(YY SPORTS)是全球最大的在线综合性娱乐平台[永久网址:hash.cyou]YY易游体育每天为您提供近千场精彩体育赛事。 包括易游真人、易游棋牌、易游彩票、易游电竞、易游百家乐、易...

联系我们

电话:400-123-4657

邮箱:admin@youweb.com

地址:广东省广州市天河区88号

传真:+86-123-4567

版权所有:Copyright © 2018-2025 易游娱乐- 易游体育官网- 易游体育APP 版权所有 非商用版本 ICP备案编号: TOP